首頁 » 產業 » 醫療/牙科產品 » 3D列印電子皮膚-人機交互

3D列印電子皮膚-人機交互

詢價

facebook sharing button
twitter sharing button
line sharing button
wechat sharing button
linkedin sharing button
pinterest sharing button
whatsapp sharing button
sharethis sharing button

「複製觸覺並將其整合到各種技術中的能力為人機互動和先進的感官體驗開闢了新的可能性,有可能徹底改變行業並提高殘疾人的生活質量, 」生物醫學工程系教授兼研究主任Akhilesh Gaharwar 博士說。

1

這篇論文的主要作者是加哈瓦爾博士的前學生、現在 Axent Biosciences 的科學家 Kaivalya Deo 和加哈瓦爾實驗室的前富布賴特尼赫魯研究員 Shounak Roy。


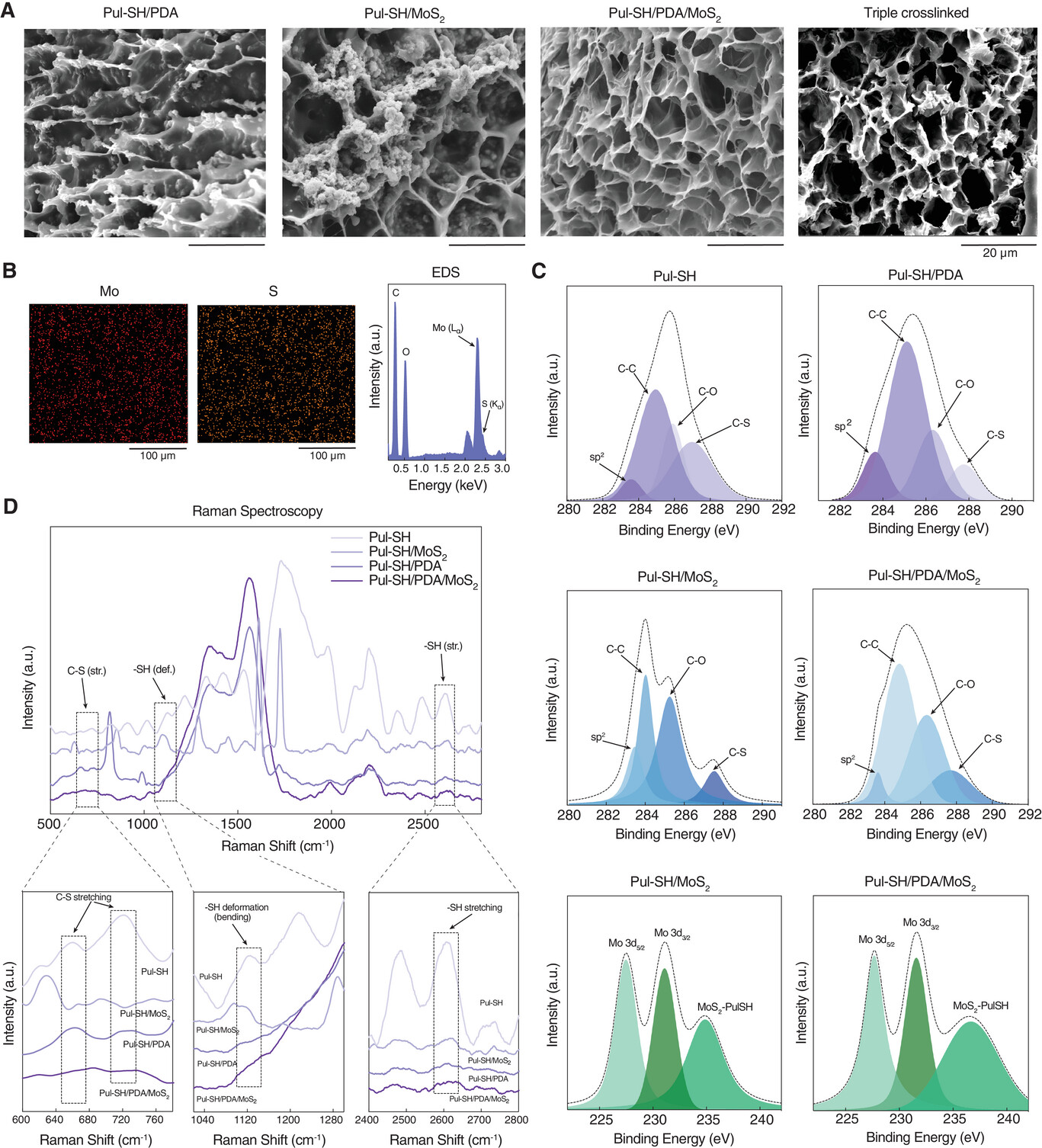
電子皮膚製造的挑戰是開發既耐用又模仿人類皮膚靈活性的材料,具有生物電感功能,並且適用於可穿戴或可植入設備。「過去,這些系統的剛度對於我們的身體組織來說太高,阻礙了信號轉導,並在生物-非生物界面上造成機械不匹配,」迪奧說。研究人員透過在水凝膠系統中引入「三重交聯」策略,成功解決了柔性生物電子學領域的關鍵限制之一。

2

奈米工程水凝膠的使用解決了3D列印電子皮膚過程中的一些挑戰。在電子皮膚創建過程中,水凝膠能夠降低剪切應力下的黏度,使其更易於處理和操作。團隊表示,這項功能有助於建立複雜的 2D 和 3D 電子結構,這是複製人類皮膚多面性的重要方面。


研究人員還利用二硫化鉬奈米組件(一種原子結構中存在缺陷的材料,可實現高導電性)和聚多巴胺奈米顆粒中的「原子缺陷」來幫助電子皮膚附著在濕組織上。


3

羅伊解釋說:「這些專門設計的二硫化鉬奈米粒子充當交聯劑,形成水凝膠,並賦予電子皮膚導電性和導熱性。我們是第一個報告使用它作為關鍵成分的人,以及該材料的粘附能力濕組織對於潛在的醫療保健應用尤其重要,因為電子皮膚需要符合並粘附動態的濕生物表面。”


其他合作者包括德州農工大學生物醫學工程系Limei Tian博士小組的研究人員和印度曼迪理工學院的Amit Jaiswal博士。


電子皮膚的未來應用非常廣泛,包括可連續監測運動、體溫、心率和血壓等生命徵象的穿戴式健康設備。這些設備將為用戶提供回饋並幫助他們提高運動技能和協調能力


3DSHAPING是中國領先的快速原型專家之一。

快速連結

產品分類

聯絡我們

版權所有© 2024 3D SHAPING。 领动支持 網站地圖